



重汽汕德卡被服洗涤车车型介绍
被服洗涤车整车主要由机动性能较高的二类底盘、两侧拓展翻板系统、水电保障系统、洗涤设备等组成。该车主要特点:
(1)整车机动性高,通过能力强;
(2)厢体左右侧设计有拓展翻板,拓展空间大可以同时容纳多名人员操作;
(3)配备车载发电机自主供电,也可采用外接市电或电源车输入;
(4)整车配备专用洗涤设备及辅助设施,满足野外洗涤保障要求。
整车上装为整体式框架结构,龙骨采用优质铝合金型材焊接,外蒙皮为航空铝材,厢体四壁和顶板均为真空负压复合板材结构,厢体外廓采用专用铝型材包角,满足轻量化和整车强度要求。车辆顶部四周配备频闪警灯及场地照明灯,下裙边设计有专用杂物舱;车门、舱门均采用专用型材结构,可靠性高并具有良好的密封性。厢体内采用优质塑胶地板,防滑防腐耐酸耐碱;厢体四壁及顶部骨架填充隔音隔热材料,室内装饰采用不锈钢拉丝板材料,整车优质烤漆工艺主色为消防红,可以根据用户需求设计军警制式外观车贴。
按照野外洗涤保障实际要求,车内配置齐全,配备洗衣模块、储存模块、发电模块、晾衣挂衣模块、 净水供水模块、清洗模块。设备布置和整车载荷分布符合国家法规标准要求,满足人机工程需要。整车专用配置有电气系统、水路系统及专用设备,从而实现整车的水、电系统的综合控制,保障各专用设备正常使用。
车厢采用扩展翻板结构,采用遥控自动控制。厢体外蒙皮采用覆膜铝板,隔层采用聚氨酯发泡填充,保温层厚度均匀、饱满,具有抗老化耐腐蚀能力,防火性能符合ZBT09001的规定。厢体内外包型材、门结构采用铝型材,各开孔和承重处均设计骨架满足舱体的承重及安装要求。所有线束均预埋在厢体的大板内,采用绝缘胶管保护。厢板结构隔热保温、防雨、防火、防热辐射、防虫蛀性能优异。
专用于提高野外执行任务保障能力。广泛适用于军队、公安特勤、消防、医疗卫生、抢险、应急救援等多种用途。
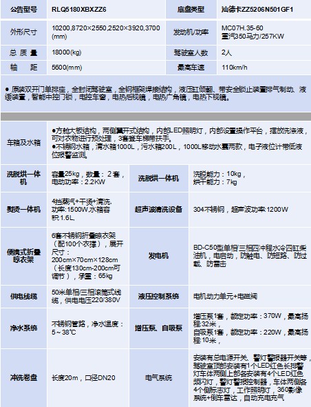
产品参数:
公告型号:RL05180XBX2X
底盘类型:汕德卡ZZ5206N501GF1
外形尺寸(mm):10200.8720x2550,2520x3920,3700
发动机/功率 :MC07H.35-60/重汽350马力/257KW
总质量:18000(kg)
驾驶室人数:2人
轴距:5600(mm)
最高车速:110km/h
底盘配置:原装双开门单排座,全封闭驾驶室,全钢框架焊接结构,液压缸倾翻、带安全锁止装置排气制动、液缓装置,智能中控门锁,电控车窗,电热后视镜,电热广角镜,电热下视镜。
车箱及水箱:方舱大板结构,两侧翼开式结构,内部LED照明灯,内部设置操作平台,摆放洗涤液,可对衣物进行预处理,3套登车梯带扶手。·不锈钢水箱,清水箱1000L,污水箱200L,1000L移动水囊两款,电子液位计带低液
位报警监测。
洗脱烘一体机:容量25kg,数量:2套,电动功率:2.2KW
洗脱烘一体机:烘干能力:7kg,洗脱能力:10kg,
熨烫一体机:4挡蒸汽+干烫+清洗,功率:1500W,水箱容积:1.6L
超声波清洗设备:304不锈钢,超声波功率:1200W
便携式折叠晾衣架:6套不锈钢折叠晾衣架(配100个衣撑),展开尺寸:200cmx70cmx128cm(长度130cm-200cm可调节),承重:65kg
发电机:BD-C50型单相/三相四冲程水冷四缸柴油机,电启动,防触电、防短路、防过载、防雷击
供电线缆:50米单相/三相滚筒式线缆,供电电压220/380V
液压控制系统:电机动力单元+电磁阀
净水系统:不锈钢管路,净水温度:5~38℃
增压泵、自吸泵:增压泵1套,额定功率:370W,最高扬程:32米,
自吸泵1套,额定功率:220W,最高扬程:10米,
冲洗卷盘:长度20m,口径DN20
电气系统:安装有总电源开关、警灯警报器开关等,驾驶室顶部安装有1个LED红色长排警灯,车体两侧上部各安装有4个LED红色频闪灯,警灯警报控制器,车体两侧各4个侧标志灯,工作照明灯,360影像系统+倒车雷达,自动充电充气。
![]() |